在外留学,所有的事情都需要自己面对,这就需要学生有高度的自主能力,有可以随时处理各种突发情况的应急能力。这里所说的自主能力,不单单指日常的衣食住行,还包括社交、选课、甚至升学等。因此,为了学生出国后能够尽早的适应国外陌生的学习和生活环境,在国际部我们不仅严格要求学生在学术上要打好扎实的基础,也通过多种形式培养学生独立生活能力,学会解决日常生活的琐碎问题。
“这个不行,扣 0.1分”
“哎呀,这个东西位置没对,扣分”
“这个箱箱应该搁上头的,扣分”
“这个我觉得不行,扣分”
“有绿植,加分”
“摆放有序,加分”
“被子整齐,加分”
.......
是的,这段语录来自昨晚的寝室评比大赛,听到无数的“扣分”,只能感慨:这届评委老师真的很严格,“一般”都不行,必须要“完美”。
昨天下午5:30,距离国际部寝室评比大赛正式开始还有1小时,我们的同学开始卯足劲严格按照《评分细节》进行寝室打理,整理置物架,洗漱台,叠被子,拖地,给寝室进行软装,原来家里的宝贝在国际部生活老师的指导下成了妥妥的生活小能手。
倒计时,争分夺秒清理卫生
成果展示,评委老师来“找茬”
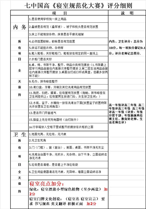
在国际部,老师们不仅在教育教学上严格要求学生,在内务整理上也绝不放松要求。在寝室门口贴有这样的提示图,时刻提醒同学们以高标准整理自己的内务。

对学生来说,这是场比赛,对评委老师来说,这就是场“找茬”活动,任何不规范、不符合要求的细节都得“扣分”。
“找茬”开始!
赏心悦目的“买家秀”展示
桌、椅、书架干净、整齐、物品分类规范摆放
叠被规范(叠军被)、被子和枕头规范放置

洗漱台台面干净、无积水、无杂物、台下干净、立面瓷砖洁净无污渍。

当然,即便是如此干净整洁的寝室,也没有死角能逃过评委的法眼,比如:垃圾没有及时清理,行李箱、漱口杯没有放在要求的位置,都要扣分。

而像下面这样进行创意装饰的,则会有加分的优待,旨在鼓励同学们发挥个人创造性,让寝室更加温馨,有生活气息。如此,就有了开头那段对话。

如果说上周的教室美化大赛考验的是国际部学子天马行空的创意与想象,那么,寝室美化大赛则是要求同学们“绝对化”的服从——严格按照《寝室规范化大赛评分细则》来执行,而不是用“我觉得可以”这样的自定义标准。
我们的评委老师如此严格也是有理有据的。

经过严格的评比,我们的《住校生寝室规范化大赛》榜单也在今天新鲜出炉。祝贺以下同学!
2019-2020学年度上期 成都七中国际部《住校生寝室规范化大赛》红榜
标兵寝室
高一年级
216室(一班、二班)
231室(一班、二班)
高二年级
309室(六班)
241室(一班)
高三年级
310室(一班)
329室(一班)
文明寝室
高一年级
221室(二班) 219室(二班) 212室(三班)
227室(一班) 233室(二班) 246室(五班)
高二年级
303室(三班、四班) 307室(六班) 311室(六班)
239室(一班) 337室(三班) 352班(四班)
高三年级
318室(四班) 317室(三班) 316室(二班)
327室(六班) 340室(五班) 342室(三班)